
Task Analysis and User Flow Diagram
1
OVERVIEW
Course: Information Architecture
Client: Kingston Transit Website
Semester: Winter 2025
My Role: UX Researcher & Designer – I created a survey, synthesized findings, and designed low-fidelity wireframes and prototypes for desktop and mobile platforms.
Navigating a public transit system efficiently requires an intuitive and user-friendly website that supports different user needs. The Kingston Transit website serves a diverse range of passengers, from daily commuters to tourists and students, each with distinct goals when interacting with the site. Understanding these needs through task analysis helps identify potential usability challenges and areas for improvement.
This report focuses on tasks performed by different types of users on the Kingston Transit website: finding bus schedules for a daily commuter. By examining the user goals and potential pain points, I can evaluate the efficiency of the website’s navigation and propose solutions to enhance the overall user experience.

Current look of Kingston Transit (https://www.kingstontransit.ca/)
User Type & Goal
-
The user type is a daily commuter, such as a local resident who relies on Kingston Transit for work or school.
-
The user goal is to check the bus schedule for their regular route to plan their commute efficiently and ensure they arrive on time.
2
PROCESS
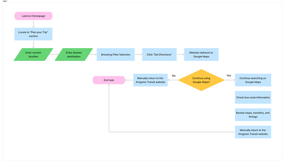
TASK: FINDING BUS SCHEDULES
Steps Involved within current website
-
The user accesses the Kingston Transit website on a desktop or mobile device.
-
They navigate to the "Get Directions" section, usually found on the homepage or trip-planning page.
-
The user enters their starting location and destination into the search fields.
-
The website redirects the user to Google Maps, where transit directions are generated.
-
Google Maps displays recommended bus routes, transfer points, and estimated travel times.
-
The user reviews the suggested options and selects the most suitable route based on timing and convenience.
-
Finally, they follow Google Maps' instructions to complete their trip.
Pain Points
-
Redirecting to Google Maps removes users from the Kingston Transit website, leading to an inconsistent experience.
-
Google Maps may not display real-time Kingston Transit alerts, such as delays, detours, or service disruptions.
-
Some users, especially those unfamiliar with Google Maps, may struggle to interpret route details or transfer instructions.
-
The system does not save frequent routes or commute preferences, requiring the user to enter trip details manually each time.
-
Google Maps may not be fully optimized for screen readers, making it difficult for users with disabilities to navigate effectively.
Above is a clip recording the process when you search for any bus schedule, the Kingston Transit page will take you to Google Maps instead of displaying it directly on its page.
Contextual Factors
-
A commuter may check the Kingston Transit website on a desktop at home before leaving or on a mobile phone while walking to the bus stop. During a rush, they may rely on voice commands or one-handed use to search for routes quickly.
-
A student heading to class or a worker going to their shift may have only a few minutes to check the schedule before deciding whether to take a bus or find an alternative. Any delay in accessing information may result in missing their ride.

-
A commuter might check directions outdoors in harsh weather (e.g., winter snow or sunny), where glare on screens and slow-loading pages can make navigation harder. They need a fast, readable, and mobile-friendly display that loads even with poor Wi-Fi or cellular reception at transit stops.
-
A daily commuter already knows their common routes and may only need confirmation of the next bus time. However, if rerouting is required due to service changes, they might struggle to find updated options quickly, leading to confusion or unnecessary delays.
USER FLOW DIAGRAM
3
CONCLUSION
As a UX student analyzing the Kingston Transit website, I see both strengths and areas that need improvement in its navigation. The main menu includes essential transit categories, such as “Schedules and Maps” and “Fares and Passes”, which helps users locate key information.
However, the trip planning process is fragmented. Instead of allowing users to find schedules and plan their route within the website, they are redirected to Google Maps, which disrupts the experience and forces them to switch platforms unexpectedly. This lack of consistency in navigation makes it harder for users to stay engaged in the system.
IMPROVEMENT SUGGESTION
Integrate an In-Site Trip Planner
Instead of redirecting users to Google Maps, implement an interactive trip planner within the Kingston Transit website. This tool should:
-
Allow users to input their starting location and destination directly on the Kingston Transit website.
-
Provide multiple route options based on fastest travel time, fewer transfers, less walking or accessible routes (as provided in “Plan your Trip!” section)
-
Offer GPS-based route recommendations, where the system detects the user’s current location and suggests the nearest bus stops.
-
Offer error messages with clear next steps if a route cannot be found (e.g., “No buses available at this time. Check alternate routes or visit the Service page.”).
Replace PDF Schedules with Interactive Maps
Improve usability by replacing static PDF maps with an interactive transit map that lets users zoom, search for stops, and view route information dynamically. This will reduce navigation friction, especially for mobile users who struggle with scrolling through PDFs.
Optimize for Mobile Usability
Ensure that all critical features, including trip planning, fare purchasing, and schedule checking, are fully responsive and optimized for one-handed use on mobile devices. This includes larger touch-friendly buttons, simplified navigation, accessibility supports and real-time updates that adapt well to different screen sizes.
